
仁微电子物联网数据引擎系统依托最新的物联网技术,结合可视化监控、智能分析等技术,设计的基于智慧化所有行业建设的物联网平台。
基站:支持采集标签数据
终端:支持将采集到的终端设备原始数据进行数据解析和数据格式编译,使其具有数字身份标签,以便应用层服务调取各类数据进行加工和使用。 数据类型包含:位置坐标、心率、体温、血氧、血压、记步、设备电压值、SOS告警值等多种传感数据类型。
系统架构图:

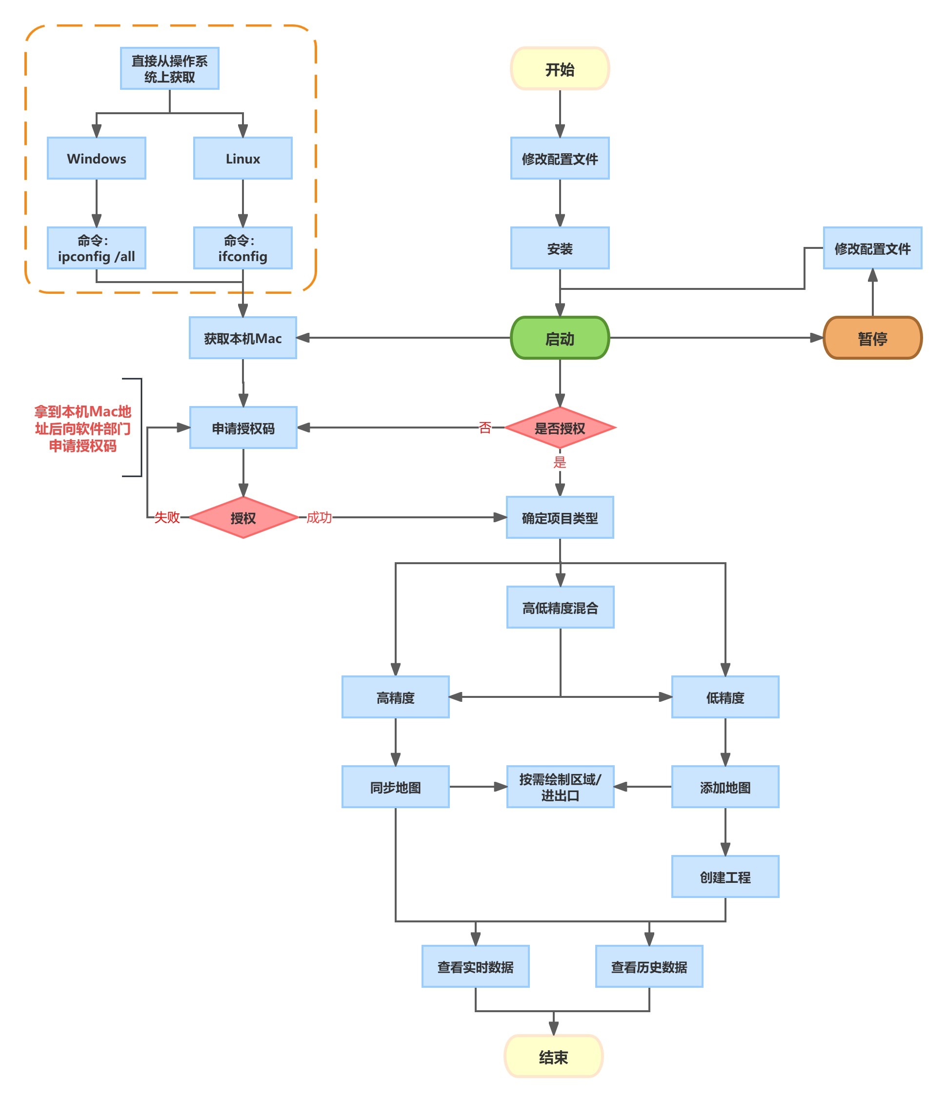
业务流程图:

物联网中间件作为连接感知层、网络层和应用层的桥梁,负责数据的汇聚、转换和分发。它能够屏蔽底层硬件和通信协议的差异,为上层应用提供统一、标准的接口。这样,不同的物联网设备和应用系统就可以通过中间件进行无缝连接和通信,实现资源的共享和功能的集成。
物联网中间件具备数据处理的核心功能,包括数据的搜集、过滤、整合与传递等。它能够对海量数据进行及时处理和管理,确保数据的准确性和完整性。同时,中间件还可以实现数据的缓存和异步处理,提高系统的性能和响应速度。这对于物联网系统中庞大的EPC数据处理尤为重要。
物联网中间件系统建设的目标之一是确保系统的兼容性和扩展性。中间件需要能够支持多种不同的物联网设备和应用系统,实现它们之间的互联互通。同时,随着物联网技术的不断发展,中间件还需要具备良好的扩展性,以适应未来可能出现的新技术和新需求。
通过桥接的方式,物联网中间件可以将OCF产品接入到其他的生态中,使得OCF产品和其他设备可以具有更好的兼容性,从而提升用户的体验。这是物联网中间件系统建设的又一重要目标。
物联网中间件可以屏蔽不同软硬件环境的差异,实现跨平台的软件代码设计。这意味着中间件系统可以在不同的操作系统和硬件平台上进行部署和运行,为物联网应用的广泛推广提供有力支持。
产品参数
功能列表:
|
中间件2.1.3版本功能清单 |
||||
|
功能模块 |
二级功能模块 |
三级功能模块 |
子功能 |
功能说明 |
|
系统登陆 |
登录鉴权 |
支持通过管理员用户名+密码方式登录中间件系统 |
||
|
修改密码 |
支持快速修改管理员登录密码 |
|||
|
记住密码 |
支持记住管理员用户名和登录密码 |
|||
|
系统首页 |
本机MAC地址 |
支持查看本机可用Mac地址,用MAC地址申请授权 |
||
|
导出授权码 |
支持导入中间件授权码 |
|||
|
查看基本信息 |
支持查看中间件系统已运行时长 |
|||
|
设备接入 |
协议注册 |
协议列表 |
当前中间件已支持的设备协议列表 |
|
|
添加新配置 |
新增设备协议:唯一标识设置、网关协议(IOT-Box、低精度、高精度、AOA-3、Uwb、海康摄像头、毫米波雷达、床垫)、数据格式(报文、Json)、协议版本(无、透传)、数据是否压缩 |
|||
|
编辑 / 删除 |
支持编辑已存在的协议配置信息和从系统中删除协议配置信息 |
|||
|
设备注册 |
网关注册 |
通过网络发现注册设备 |
展示当前局域网中发现的网关设备基本信息 |
|
|
手动注册设备 |
|
|||
|
以文件形式批量注册设备 |
|
|||
|
终端注册 |
通过网络发现注册设备 |
|
||
|
手动注册设备 |
|
|||
|
以文件形式批量注册设备 |
|
|||
|
过滤规则 |
规则列表 |
|
||
|
解析管理 |
|
|
||
|
定位数据 |
网关位置 |
网关位置展示 |
|
|
|
网关列表 |
|
|||
|
地图切换 |
|
|||
|
终端位置 |
终端位置展示 |
|
||
|
终端列表 |
|
|||
|
地图切换 |
|
|||
|
历史轨迹 |
|
|
||
|
传感数据 |
实时数据 |
实时数据列表 |
|
|
|
查询 |
|
|||
|
历史数据 |
历史数据列表 |
|
||
|
查询 |
|
|||
|
控制管理 |
|
|
|
|
|
地图管理 |
地图管理 |
搜索 |
|
|
|
同步 |
|
|||
|
添加 |
支持将制作的地图,添加到中间件,并填入地图相关键值,比例尺,中心坐标点,地图高度,地图宽度等数据信息 |
|||
|
修改 |
|
|||
|
删除 |
|
|||
|
新增合并 |
支持选中多个普通地图进行合并变成合并地图,可用实现多张地图上定位数据合并到一张地图上做展示 |
|||
|
修改合并 |
|
|||
|
解除合并 |
|
|||
|
查看已合并原地图信息 |
|
|||
|
移除被合并地图 |
|
|||
|
添加到已合并地图 |
|
|||
|
区域管理 |
切换地图 |
|
||
|
列表 |
|
|||
|
列表复选框 |
|
|||
|
绘制区域 |
|
|||
|
重新绘制 |
|
|||
|
编辑 |
|
|||
|
调整 |
|
|||
|
实体框 |
|
|||
|
进出口 |
|
|||
|
删除 |
|
|||
|
设备管理 |
网关设备 |
查询 |
|
|
|
新增设备 |
|
|||
|
批量删除 |
|
|||
|
重启(暂未开通) |
|
|||
|
设备列表 |
|
|||
|
设备配置(暂未开通) |
|
|||
|
终端设备 |
查询 |
|
||
|
删除 |
|
|||
|
设备列表 |
|
|||
|
详情 |
|
|||
|
编辑 |
|
|||
|
OTA升级 |
|
|
||
|
告警管理 |
|
|
|
|
|
运维管理 |
运行监控 |
|
|
|
|
系统负载测算 |
|
|
||
|
工程部署 |
网关列表 |
|
||
|
显示筛选 |
|
|||
|
数量统计 |
|
|||
|
查询 |
|
|||
|
移动 |
|
|||
|
编辑 |
|
|||
|
删除 |
|
|||
|
地图切换 |
|
|||
|
导入 / 导出网关 |
|
|||
|
运维日志 |
原始数据 |
|
||
|
输出日志 |
|
|||
|
交互日志 |
|
|||
|
总控制台 |
|
|
|
|
|
数据交互 |
立即推送 |
推送列表 |
|
|
|
添加推送配置 |
新增数据输出协议:接入协议类型(高精度、iOT-Udp)、唯一标识设置、协议版本(4.0、透传)、数据格式(报文、Json)、数据是否压缩、数据包分页设置、数据推送频率设置(实时、指定频率) |
|||
|
编辑 / 删除 |
|
|||
|
第三方请求 |
第三方请求配置列表 |
|
||
|
添加第三方请求配置 |
|
|||
|
编辑 / 删除 |
|
|||
|
系统设置 |
基础设置 |
|
|
|
|
用户管理 |
|
|
||
|
角色管理 |
|
|
||
|
参数配置 |
基本信息 |
|
||
|
设备数据配置 |
|
|||
|
日志配置 |
|
|||
|
修改密码 |
|
独立功能暂未开放,但已支持快速修改管理员登录密码 |
||
|
系统日志 |
|
功能暂未开放 |
||
|
授权凭证 |
|
功能暂未开放 |
||
具体的系统请咨询仁微客户经理:400-000-3158
相关产品